non sò se l'amplificatore può andare bene a 12 Vcc

Sezione dedicata all'elettronica in generale... saldatore alla mano

Moderatore: Moderatori

Avatar utente
wasky
Supporter
Supporter
Messaggi: 8113
behance Kuchnie Warszawa
Iscritto il: 04 giu 2003 02:00
Località: Roma IMPERAT
Contatta:

Messaggio da wasky »

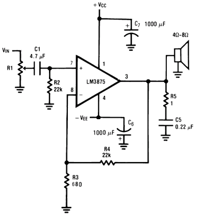
Onestamente non spenderei soldini per quell'ampli

già il cond elettrolitico in ingresso non si può vedere :grin:

se proprio parti da zero sarebbe meglio fare qualcosa che già ti offre un circuito stampato e facilità di assemblaggio come il kit in classe A di Nuova Elettronica a BJT

Ovviamente è un semplice consiglio

Roberto
My Gallery on Deviant ARTImmagine
"Teoricamente", l'impianto stereo dovrebbe servire ad ascoltare la musica. Diego Nardi
Avatar utente
Google
Supporter
Supporter
Messaggi: Tanti
Iscritto il: 17/11/2008, 1:00