Vorrei un parere per abbassare la 12v della mia auto sino a 8,5v con un amperaggio di 5A.
danke.
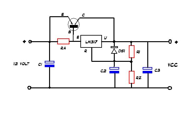
12v to 8,5v
Moderatore: Moderatori
- daxady
- Amministratore

- Messaggi: 3975
- behance Kuchnie Warszawa
- Iscritto il: 23 apr 2003 02:00
- Località: Bologna
- Contatta:


