Pubblicato da: EvolutionCrazy
Data: Sab 19 agosto 2006 alle 22:28
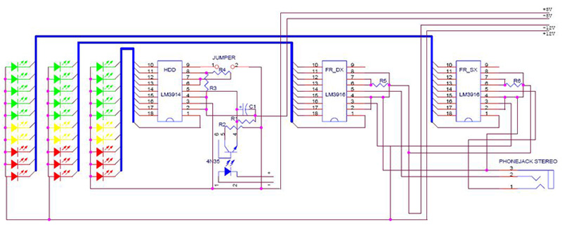
![]() | Tony Sunrise ci mostra come racchiudere tre vu-meter digitali (Audio DX, Audio SX e HDD), controller per ventole e neon in un unico bay da 5.25" il tutto totalmente home-made. |
- 40x Diodi Led: 25 verdi, 6 gialli 9 rossi
- 2x Integrato LM3916
- 1x Integrato LM3914
- 1x Optoisolatore 4N35
- 3x Zoccoletti portaintegrati da 9x2
- 1x Zoccoletto portaintegrato da 4x2 (per il 4N35 basterebbe un 3x2 però mi ha detto non producono…)
- Resistori: 330, 470, 1K2, 3K3, 10K Ohm
- 1x Condensatore Elettrolitico 220uF – 25V
- Strip (maschio, femmina e 90°)
- 1x Connettore Jack (femmina)
- 4x Connettori Molex (femmina)
- 1x Jumper
- 6x Switch on/off o deviatori singoli
- 4x Deviatori Doppi
- 1x Box di un lettore o masterizzatore (defunto
) - 2x Basetta millefiori
Assemblaggio: VU-Meters
I Vu-Meters sono da saldare sulla millefori secondo questo schema tenendo presente che:
- i led sono da assemblare su una basetta separata da quella principale
- le grosse linee blu (disegnate come bus) sono dei cavi eide da 10 cavetti
R2 = 470 Ohm
R3 = 3K3 Ohm
R4 = 10K Ohm
R5 = R6 = 1K2 Ohm
C1 = 220uF – 25V
Per prima cosa consiglio di fare una prova su breadbord E poi via con la saldatura sulla millefori: Passiamo ora al frontalino coi led:
Mettiamo tre file da 10 led l’una (5 verdi, 2 gialli e 3 rossi)
I reofori negativi (quelli più corti) per il momento li lasciamo come sono… verranno poi collegati al vu-meter.
Quelli positivi invece li pieghiamo e li saldiamo l’uno all’altro (solo quelli della stessa riga… le tre righe devono risultare indipendenti tra loro) alle due righe dei del vu-meter audio poi collegheremo +12v, a quella del vu-meter dell’hard disk collegheremo +5v. Per rendere il frontalino più bello, visto che poi questo sarà in bella mostra, prima di saldare i neon coloriamo la millefori di nero (o di un altro colore a vostra scelta, insomma, in tinta con quello che poi sarà il colore del frontale del bay).
Assemblaggio:Attacchi ventole
Con gli strips a 90° possiamo comodamente creare gli attacchi per le nostre ventole assemblandoli sulla millefori come in foto:
Come potete notare dietro al piedino centrale di ogni attacco per la ventola c’è uno strip verticale… quello verrà collegato al relativo interruttore e sarà quello che porterà la +12v, collegatelo al piedino centrale degli attacchi. Sulla destra notate la presa jack… il piedino centrale è il negativo, gli altri due sono i canali destro e sinistro… collegateli ordinatamente ai 3 strip posti subito dietro la presa (ho usato strip per ogni cosa al posto di saldare direttamente i cavi in modo che ogni pezzo del bay sia indipendente e possa essere staccato facilmente, cosa molto comoda in caso di riparazione o successiva modifica). Infine noterete nell’angolino in alto a destra altri 3 strips… questi sono collegati tra loro… uno è collegato al negativo (GND) del molex, gli altri due servono a portare il negativo agli altri componenti del bay, uno va al “piano di sopra” all’attacco dei molex, e l’altro ai led di funzione sul frontalino, in modo che si accendano quando il rispettivo interruttore è on…
Collegate uno di questi tre piedini ai rispettivi contatti negativi di ogni attacco ventola. Assemblaggio:Attacchi molex
Ora passiamo agli attacchi molex coi quali potrete controllare l’accensione di neon o altri dispositivi a vostra scelta.
Attaccate i fermacavi alla millefori Poi adattando i contatti dei molex come in figura collegate gli spinotti molex ai fermacavi, incollando la parte inferiore in modo che stiano ben fermi. In figura notate un contatto in orizzontale… bene questo è il contatto che porta il negativo ai molex
Ai contatti positivi dei molex invece collegate gli strip, come nelle figure seguenti, in modo che possiate poi collegarli agli interruttori (in questo casi ai deviatori doppi).
Per comodità ho fatto un piccolo segno rosso sul +5v in modo da non confonderlo col +12v che corrisponde al cavo giallo del molex. e verrà collegato ai due attacchi centrali di ogni molex ed a quello del “piano di sotto” come in figura. Per non perdere il "filo" prendete come riferimenti questa figura. Assemblaggio:Frontale ed interruttori
Passiamo al frontalino…
Per farlo ho usato uno dei coperchietti che chiudono i bay inutilizzati…
Accuratamente forato (3mm per i led e 5 per gli interruttori) e levigato con la cartavetrata da 100, 500 e 1200.
Poi un paio di mani di colore e per finire fissante trasparente
Per chiudere la finestrella davanti ai vu-meter ho usato una specie di
plexy fumé… preso da uno di quei coprischermo antiradiazioni che andavano di moda con i 286… Preparate ora 10 bei led saldando al reoforo positivo un resistore da 680 Ohm (verranno collegati alla +12v) E poi assemblate questi e gli interruttori al frontalino (quando avvitate gli interruttori cercate di far girare la parte dietro tenendo fermo il bullone e non il contrario altrimenti rischiate di rigare la verniciatura) Ora dovete collegare la corrente al piedino centrale di ogni deviatore, ai singoli collegate la +12v, a quelli doppi sia la +12v che la +5v… per comodità su molex e deviatori doppi il cavo bianco corrisponde sempre alla +12v mentre il blu alla +5v… nei deviatori singoli delle ventole invece il colore del cavo è del tutto casuale. Ora, preparate e saldate ai deviatori i cavi che porteranno la corrente ai molex e alle ventole (ovviamente cavo doppio per i molex e singolo per le ventole)… nell’ultima foto noterete un cavetto bianco-blu corto con uno spinotto… li dovrete attaccare l’alimentazione (+12v e +5v) degli interruttori. Se siete stati attenti noterete che ci sono 11 attacchi (tra molex e ventole) e 10 interruttori, questo perché uno dei deviatori doppi l’ho denominato aux, e controlla contemporaneamente un molex e un attacco ventola (questo per adattare il bay sia ad una configurazione con un rheobus che ad una senza che quindi necessita di un altro attacco ventola).
Per fare questo connettore aux basterà semplicemente collegare due cavi al +12v di un deviatore doppio
Cavetto triplo… solito blu (+5v) e bianco (+12v) al molex e il terzo cavetto (+12v) al connettore ventola. Piegate il led come in figura e saldate il polo positivo alla +12v di ogni interruttore (ovviamente al piedino in uscita e non a quello centrale altrimenti il led vi rimarrebbe sempre acceso, mentre noi vogliamo che si accenda solo quando l’interruttore è su on, giusto?
Ora dovete preparare adeguatamente il box che conterrà il vostro gioiellino…
Per attaccare le basette millefori alla base ho usato i classici distanziali che normalemente vengono usati per attaccare la scheda madre alla paratia laterale…
Come alimentazione ho usato un adattatore di quelli col molex passante per portare le ventole da 3 a 4 pin… I 4 cavi principali collegateli alla millefori come nelle figure sottostanti, mentre il cavetto nero-rosso tagliatelo, attaccate lo spinottino sopra il mole e collegate i due cavi ai pin 1 e 2 del 4N35… allo spinottino poi collegherete il cavo che normalmente collega la mobo al led dell’hdd. Alla parte superiore del box invece assicurate bene il frontalino con gli interruttori. Assemblaggio: Fasi Finali
Attaccate il frontalino coi led perpendicolari al circuito principale… gli strip a 90° sono molto comodi per farlo;
Collegate i led agli appositi attacchi davanti agli integrati con 3 cavi eide tagliati appositamente da 10 fili
l’uno... Notate che i cavi eide non sono piatti ma con una rotazione di 180°… questo perché il pin 1 deve essere collegato al primo led verde altrimenti avreste il poco lavoro sul rosso e i picchi sul verde. Ora collegate i cavi provenienti dagli interruttori agli attacchi ventola ed ai molex ... ... e chiudete il tutto Conclusioni
Spero che questa guida vi torni utile e di essere stato abbastanza chiaro e dettagliato
Se volete altre informazioni o se vi sorge qualche dubbio non esitate a contattarmi!!!
Buon modding a tutti!!
Tony Sunrise
Hardware Tweakears ringrazia Tony Sunrise per questa preziosa guida


