Salve
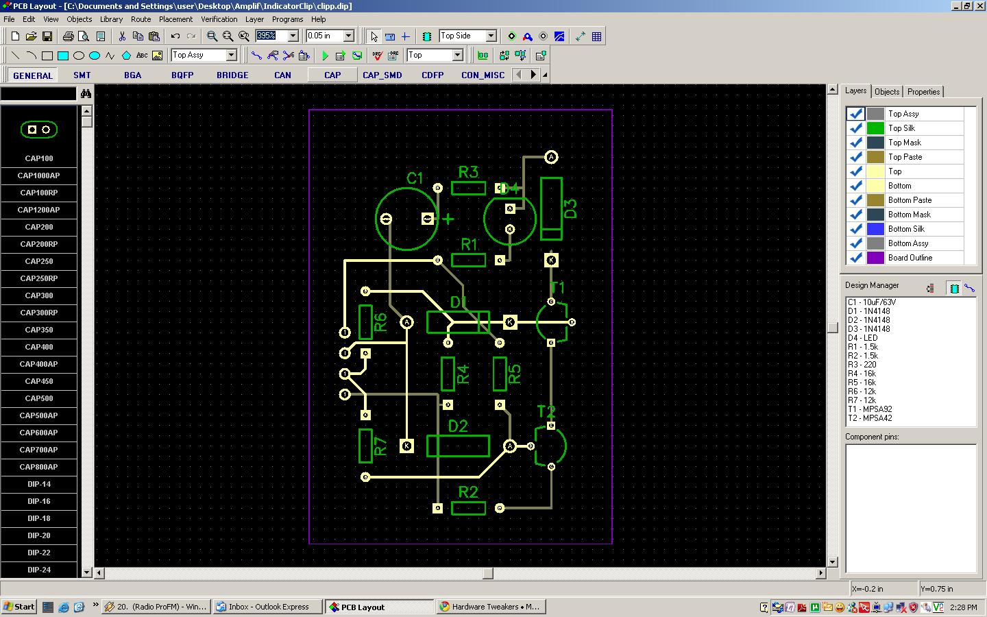
io simulo e creo circuiti con NI Multisim 11 che e l'ultima versione. In questo c'e' pure ultiboard. che creerebbe dal circuito automaticamente a PCB.
io se vado ad esportare mi dice che un certo numero di componenti sono virtuali e non me li mette.
infatti i componenti marchiati di nero non me li da ma quelli in blu si.
conoscete un programma dove fare il circuito per poi esportalo in pcb e che calcola da se come etterli
poi io lo faccio sui mille fori.
piu in la mi dedichero a farli in casa con le schede di rame e con l'acido o con bromografo.
a me interessa piu fare il disegno PCB
ho svariati programi
come:
EAGLE
Sprint PCB
ma non ci cpisco tanto
grazie
Da circuito simulato a PCB(disegno)
Moderatore: Moderatori
- mitidj2008
- Slogato

- Messaggi: 336
- behance Kuchnie Warszawa
- Iscritto il: 12 set 2008 02:00
- Scheda madre: SuperMicro C2SBA+II
- CPU: Intel Core 2 Quad Q6600 775 2.40Ghz
- Ram: Corsair 2x2GB 1600Mhz
- Scheda video: Ati HD3600 512MB o nVidia GT450 1GB
- HD: 1 ssd OCZ ,1 Maxtor 160GB 1 WD 1TB, 1 WD 320
- Alimentatore: HP 450W
- Raffreddamento: Normale ad aria dissipatore maggiorato
- Sistema operativo: Windows XP MCE SP3 o Windows 7 Ultimate
- Monitor: Samsung 19" + Asus 19"
- Località: Arezzo
- Contatta:


